EMC易倍·(中国)体育官方网站-EMC SPORTS
集团首页
访问旧版
联系我们
蒙语
English
首页
关于我们
党建工作
本科生培养
公司产品
科学研究
团学工作
员工之家
首页
公司动态
员工动态
教师风采
通知公告
下载专区
您的位置:
首页
→
通知公告
→ 正文
通知公告
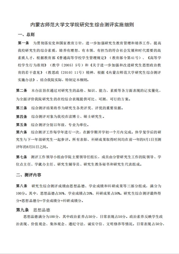
EMC易倍体育研究生综合测评实施细则
[日期:2025-08-27]
上一条:
关于举办EMC易倍官方网站第三届中华经典诵唱大赛的方案
下一条:
EMC易倍体育2025届本科生预计毕业生名单